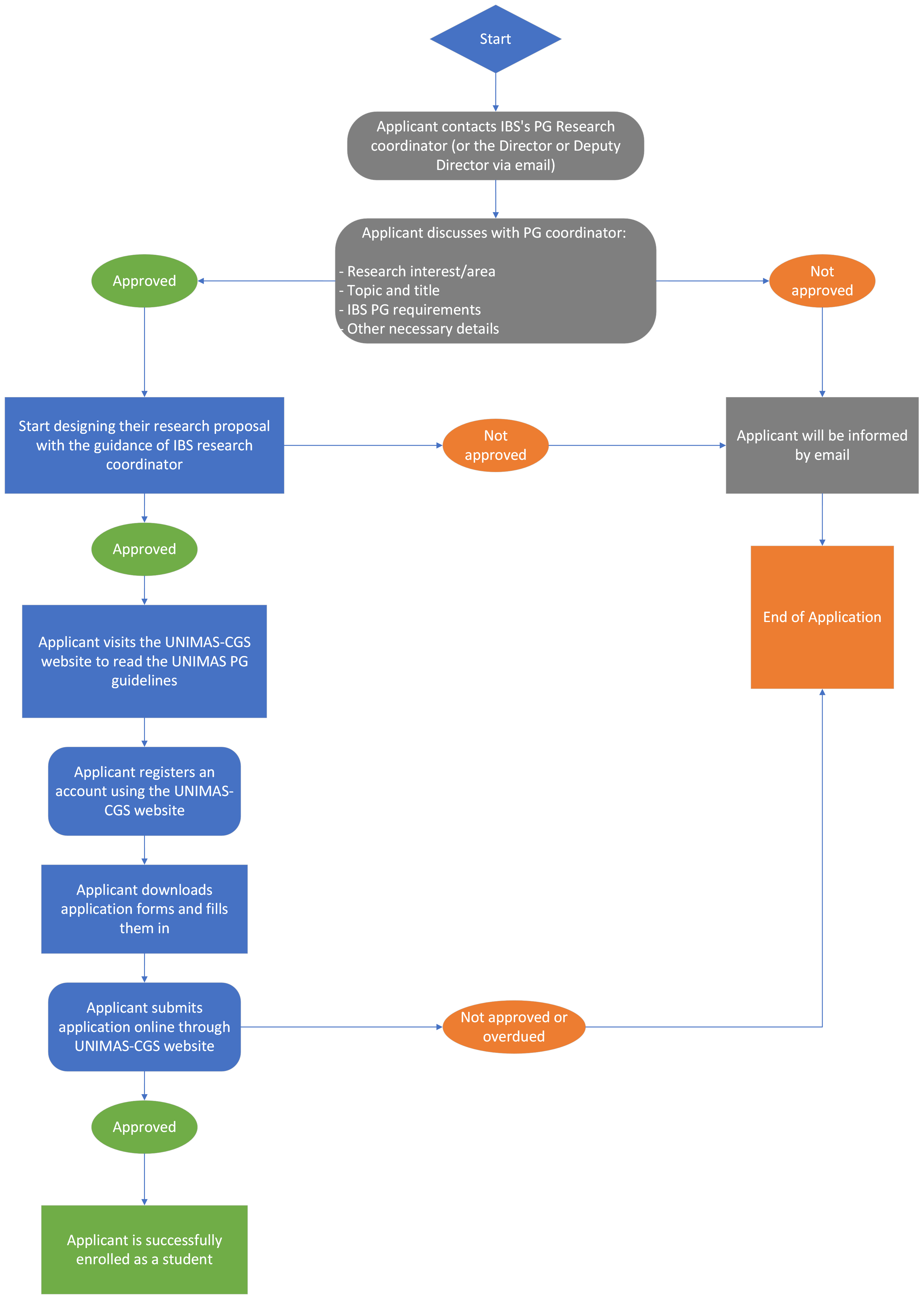
How to Apply

Dr Nwanesi Peter Karubi
Dr Nwanesi Peter KarubiPostgraduate Coordinator, Research Fellowpknwanesi@unimas.my
All applications must be sent to Dr Peter's email for screening. Students who are requested to submit their applications online should proceed to UNIMAS's Online Application System.
Image

Download UNIMAS Now App

Image
Image